Прохождение - схема (ветки диалогов) How to Raise a Wolf Girl (Kemono Musume no Sodatekata)
+76
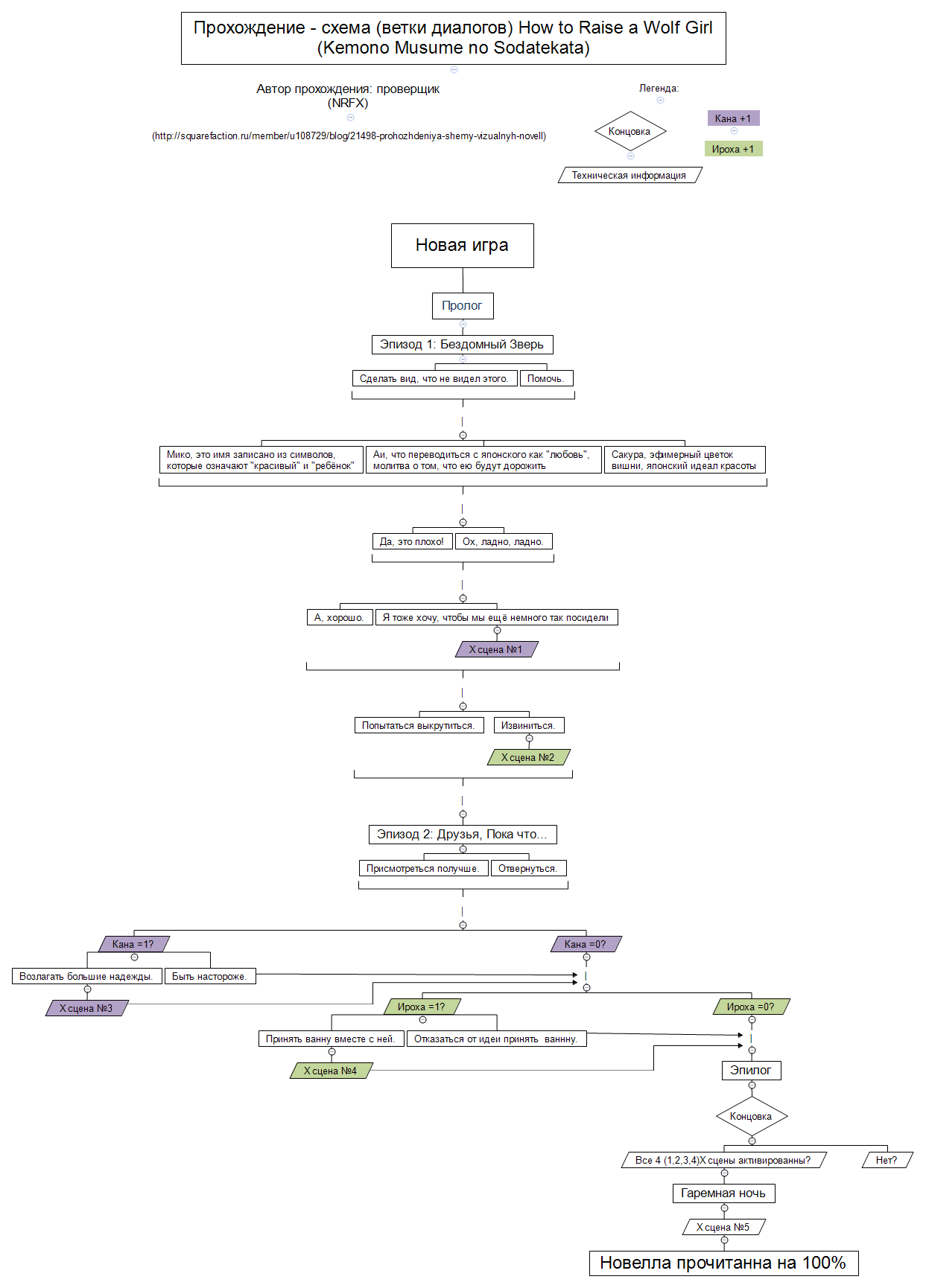
Представляю вам блок-схему визуальной новеллы Kemono Musume no Sodatekata (How to Raise a Wolf Girl)
У кого-то реально возникают трудности в прохождении этой новеллы, а конкретно с 5 сценой. У меня никаких проблем не было.
Одно единственное текстовое прохождение… Всё.
Спойлер
Автор проверщик
11 ноября 2025, 18:45 (900 просмотров)
Комментарии

